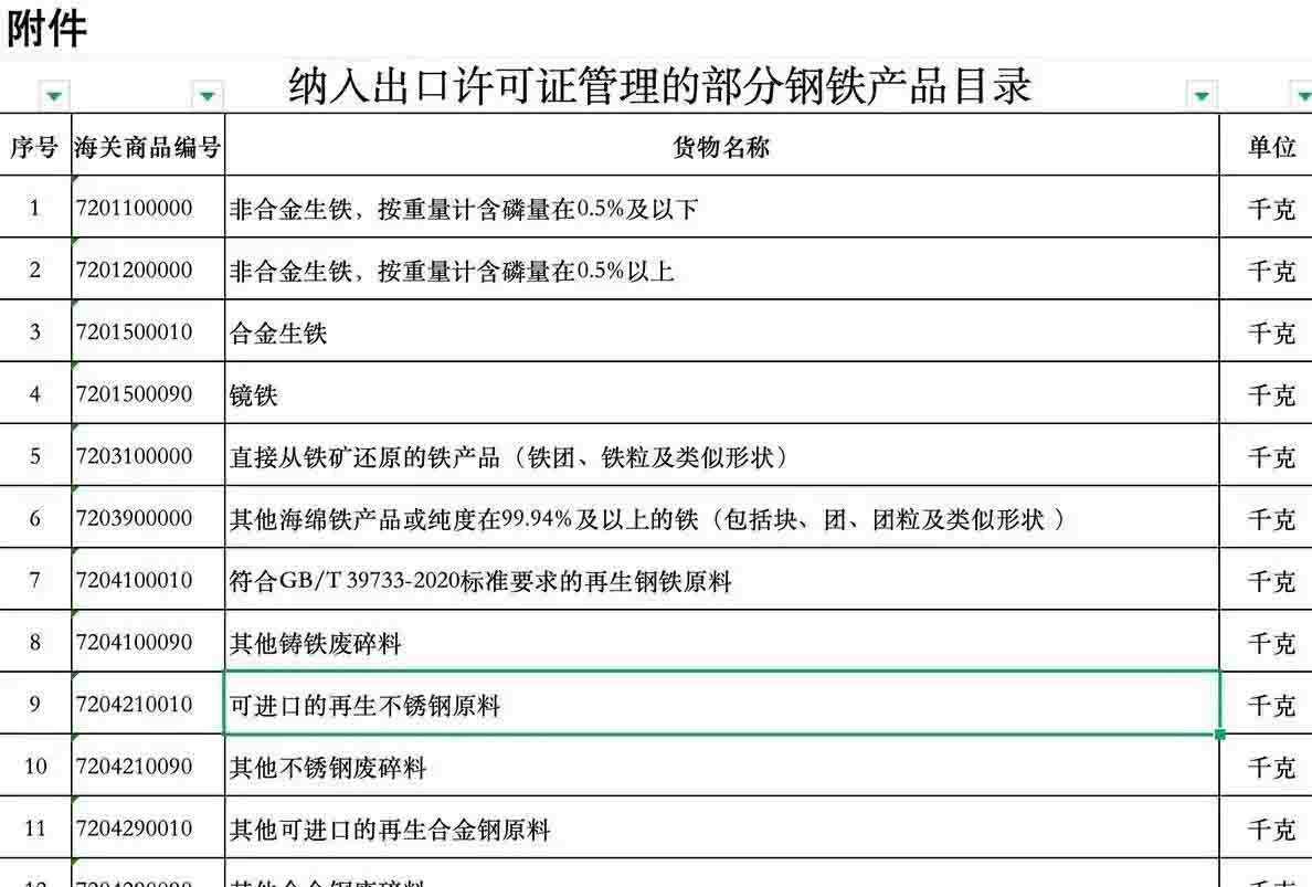
2025年12月12日下午5点,商务部与海关总署联合发布的一纸公告,让看似普通的“钢铁”突然成了焦点。 从2026年1月1日起,整整300种钢铁产品,从最基础的生铁、废碎料,到常见的板材、管材,出口都需要申请出口许可证。 最让人惊讶的是,这份管控清单里几乎没什么想象中的“超级钢铁”或神秘黑科技,反而充斥着非合金生铁、合金生铁,甚至铸铁废碎料这类最基础、最普通的原料。 这种操作,好比原本自由出入的市场,突然在出口处增设了一道需要验明正身的“关卡”。

乍一看,这似乎有些反常识。 毕竟,钢铁常被称为“工业的粮食”,虽重要却看似平凡。 为何要对这些“大路货”突然收紧出口? 答案或许藏在一个词里:“钢铁洪流”。 放眼全球,地缘政治波澜再起,而现代战争装备,从坦克、战机到航母,无一不是“钢铁吞金兽”。
确保这类基础战略物资不流向潜在的冲突方,或不被间接用于军事目的,成了一种未雨绸缪的必要考量。 尤其像日本,在高市早苗执政背景下,其政策动向引发区域关注。如果我们的钢铁最终被加工转手,变成指向我们的武器,那无异于一种战略上的短视。 因此,这道“许可证”屏障,核心目的之一是防范基础资源“助纣为虐”。当然,战略储备同样是关键一环。 在充满不确定性的世界里,谁也无法保证战火永远不会波及自身。 将更多钢铁留在国内,等于为应对任何潜在危机储备了“硬通货”。这不意味着立刻就要把钢铁全都铸成航母,而是确保在需要时,我们有充足的原料能够“砸锅卖铁”,迅速转化为国防实力或关键基础设施的支撑。

不过,若将此举单纯解读为备战备荒,则过于片面。 更深层次的原因,植根于中国钢铁行业自身正经历的深刻转型阵痛。 2025年,中国钢材出口量预计将超过1.15亿吨,甚至可能突破2015年创下的历史记录。但量的增长背后,隐藏着“量增价跌”的尴尬。 我们的钢铁在国际市场上常常卖不出好价钱,反而因为价格竞争力强,频繁招致欧美等经济体的反倾销调查,贸易摩擦压力巨大。 这种“薄利多销”甚至“赔本赚吆喝”的模式,不仅让企业利润微薄,也难以持续。
更深层的问题在于产业结构。 大量出口的仍是生铁、钢坯这类耗能、低附加值的初级产品。 它们的生产过程消耗大量能源,产生显著碳排放。在中国坚定推进“双碳”目标的今天,继续鼓励这类产品出口,无异于将国内的能源消耗和环境污染压力低价输出,这与质量发展的要求背道而驰。

出口许可证管理,正是要扭转这一趋势,倒逼企业减少低端产品出口,将精力转向研发和生产附加值的“精品钢”。从数据看,这种转型已经初现端倪。 一个标志性变化是:长期以来作为中国钢铁产量主力的螺纹钢(主要用于建筑),其产量已被主要用于工业制造的热轧宽钢带超越。这与中国经济动能从传统房地产投资向制造业转型的趋势完全吻合。 政策旨在加速这个“普转优、优转特”的进程。此外,规范出口秩序也是重要目标。 过去,钢铁出口领域存在一定的“买单出口”乱象,即部分企业通过购买或借用他人资质进行出口,甚至虚报数据,这不仅扰乱市场秩序,造成国家税收流失,也助长了低附加值产品的无序出口。出口许可证管理通过要求企业凭出口合同和生产商出具的质量检验合格证明申领许可证,相当于为每一批出口的钢铁赋予了更明确的责任主体,能有效挤压灰色地带,推动行业建立更健康、透明的贸易环境。

这项政策并非孤立存在,它与此前发布的《钢铁行业稳增长工作方案(2025-2026年)》中“优化钢铁出口产品结构”的要求一脉相承,也是对接下来的国际规则做准备。例如,欧盟的碳边境调节机制(CBAM)将于2026年起正式征收碳关税。 如果我们不主动调整出口结构,未来碳含量的钢铁产品在国际市场上可能面临巨额碳成本。 现在的调整,是为未来争取主动权。对于国内钢铁企业,尤其是那些长期依赖出口初级产品的中小钢厂,新规意味着短期阵痛。 它们必须加快技术升级和产品结构调整,否则可能面临订单萎缩。但对于那些早已在钢材领域布局的大型企业,这或许是一个提升市场份额和议价能力的机遇。 从行业整体看,这将推动优势资源向头部企业集中,提升产业集中度和整体竞争力。
纵观全球,中国粗钢产量已连续多年占据全球总产量的一半以上。 如此巨大的体量,决定了我们在全球钢铁贸易中的一举一动都举足轻重。对部分钢铁产品实施出口许可证管理,是中国作为负责任大国,在面对内部产业升级需求与外部复杂贸易环境时,所采取的一次精准、主动的宏观调控。
它既要保障国内战略资源的安全与合理配置,服务于“双碳”目标,更是为了引导中国钢铁行业告别“以量取胜”的旧时代,迈向“以质争先”的质量发展新阶段。 这步棋,关乎的远不止钢铁本身,更是中国制造业在全球价值链中向上突围的一个缩影。

